Original Article

Ranzania tenneyorum (Weems, 1985) and Mola pileata (Van Beneden, 1881) (Molidae, Tetraodontiformes): highly specialised fishes from the Breda and Oosterhout formations at Mill-Langenboom, the Netherlands

Femke A. van der Sterren1 and Jonathan J.W. Wallaard2,3

1Faculty of Science, Institute of Biology, Leiden University, Leiden, the Netherlands; 2Faculty of Geosciences, Utrecht University, Utrecht, the Netherlands; 3Het Nationaal Oertijdmuseum, Boxtel, the Netherlands

Abstract

Research into faunal assemblages from the Upper Miocene and Lower Pliocene at Mill-Langenboom, province of Noord-Brabant, the Netherlands, has led to the recognition of premaxillary and dentary beaks of molid fishes (Molidae, Tetraodontiformes). These ex-situ finds, originating either from the Breda Formation or Oosterhout Formation, or both, are here assigned to two extinct taxa, namely, Ranzania tenneyorum and Mola pileata. Mola pileata has previously been recorded from the Middle Miocene of Belgium, the Netherlands, and the United States of America, while R. tenneyorum was up to now known only from the Lower-Middle Miocene Calvert Formation in Virginia (US). The present record thus extends the known geographical and stratigraphical ranges of R. tenneyorum to north-west Europe and the Middle-Miocene – Lower Pliocene.

Keywords: Miocene; Pliocene; Teleostei; Molidae; North Sea Basin; premaxillary and dentary beaks

 

Cite this article: Femke A. van der Sterren and Jonathan J.W. Wallaard. Ranzania tenneyorum (Weems, 1985) and Mola pileata (Van Beneden, 1881) (Molidae, Tetraodontiformes): highly specialised fishes from the Breda and Oosterhout formations at Mill-Langenboom, the Netherlands. Netherlands Journal of Geosciences, Volume 105, e12621. https://doi.org/10.70712/NJG.v105.12621

Copyright: © The Author(s), 2026. Published by the Netherlands Journal of Geosciences Foundation. This is an Open Access article, distributed under the terms of the Creative Commons Attribution licence (https://creativecommons.org/licenses/by/4.0/), which permits unrestricted re-use, distribution and reproduction, provided the original article is properly cited.

Received: 19 March 2025; Revised: 23 February 2026; Accepted: 9 March 2026; Published: 6 April 2026

Corresponding author: Jonathan J.W. Wallaard, Email: j.j.w.wallaard@uu.nl

Competing interests and Funding: The authors declare none.

 

Introduction and geological framework

At ‘De Kuilen’ (coordinates: 51° 41′ 59″ N; 5° 44′ 59″ E) is a man-made lake between the villages of Mill and Langenboom (Figure 1), in the province of Noord-Brabant (south-east Netherlands). Sand was excavated and suction dredged from mid-1990s until 2010. This marine sand was laid down in the southern North Sea Basin during the Miocene and Lower Pliocene, with the oldest interval at a depth of 18–16 metres below the water line dated as c. 11–8.7 Ma, and assigned to the Upper Miocene Breda Formation. High intervals of 15–12 metres [5.33–3.6 Ma] and of 12–17 metres [3,6–2.58 Ma] below the water line are referred to the Pliocene Oosterhout Formation. The level between 15 and 12 metres is characterised by the presence of common molluscan shells; these are not found in higher levels (18–16 m) as a result of poor carbonate preservation (Klompmaker & Wijnker, 2010). At ‘De Kuilen’ fossil assemblages were collected both in situ by scuba diving as well as ex situ on sand dumps at the site (Wijnker et al., 2008). Overlying the marine strata, between 7 and 6 metres below the water line are fluviatile Quaternary deposits of the Breegden Formation (Wijnker et al., 2008; Zagwijn & Hager, 1987).

 

Fig 1
Figure 1. The former ‘De Kuilen’ sand pit at Mill-Langenboom location, and corresponding regional tectonic structures and reconstructed coastlines (from Wijnker et al., 2008, p. 166, Figure 1).

During the Upper Miocene and Lower Pliocene, the North Sea Basin was connected with the Norwegian and Greenland waters (Louwye & Laga, 2008). In the south, the maximum depth of this basin ranged between 130 and 400 metres (Cameron et al., 1993; Huuse, 2002; Kuhlmann et al., 2006). The present-day Mill-Langenboom was situated within this open-marine, near-coastal setting, with clear waters beneath the fair-weather wave base, and the paleoenvironment featured seagrass meadows (Louwye & De Schepper, 2010; Wesselingh et al., 2013; Wijnker et al., 2008).

The teleost fish remains studied herein, all collected ex situ, belong to oceanic sunfishes, or the tetraodontiform family Molidae. Representatives of this family inhabit the pelagic zones of both temperate and tropical waters (Carnevale et al., 2021; Carnevale & Santini, 2007; Collareta et al., 2021) and are characterised by a distinctive clavus instead of a normal caudal fin and by the development of a ‘beak’ by the merger of the contralateral premaxillae and dentaries along the sagittal plane (Santini & Tyler, 2002, 2003). Molids comprise the extant genera Ranzania, Masturus and Mola, as well as the extinct genera Eomola and Austromola (Bass et al., 2005; Carnevale et al., 2021; Gregorova et al., 2009; Tyler & Bannikov, 1992). Modern members of the family, such as Mola mola, occur in both hemispheres and display seasonal migration linked to ocean currents and prey abundance (Nakamura et al., 2015; Sims et al., 2009). They are generalist predators that utilise solar heat for warmth at the ocean surface prior to diving into deeper waters for hunting (Dewar et al., 2010; Nakamura et al., 2015; Sims et al., 2009).

A fossil representative of the genus Mola may be identified on the basis of its markedly reduced premaxillary and dentary beaks, either with only a few teeth or none at all. Additionally, its palatal tooth brace presumably consisted of cartilage, as seen in extant species. Consequently, this is missing in the beaks of extinct forms (Weems, 1985).

The extinct species, Mola pileata, lacks both teeth and a palatal tooth brace in its premaxillary beak. Additionally, the length of the latter exceeded the width (Gregorova et al., 2009; Nyegaard et al., 2018; Weems, 1985). To date, Mola pileata has been recorded from the Middle Miocene of the Netherlands (Van Deinse, 1953; Van den Bosch et al., 1975), and coeval levels in north-west Belgium (Antwerp Sands; Van Beneden, 1881), and Virginia (Calvert Formation; Carnevale et al., 2021; Weems, 1985). Material on record from the Antwerp Sands includes a pointed premaxillary beak (IRSNB P1129, Institut Royal des Sciences Naturelles de Belgique), a dentary beak (IRSNB P1128), a nasal plate, a jugular plate (IRSNB P1137), two medial paraxial ossicles (IRSNB P2960 and IRSNB P2960), as well as a dorsal/ventral paraxial ossicle (IRSNB P2961). Of note is that the premaxillary beak ends in a notably triangular shape on its ventral side, whereas the dorsal side of the dentary beak has a much more rounded edge (Carnevale et al., 2021, p. 6, Figure 3; Van Beneden, 1881). The specimen of M. pileata (USNM 265650, Smithsonian’s National Museum of Natural History) finding from the Calvert formation also comprises a markedly triangular-shaped premaxillary beak (Weems, 1985, p. 432, Figure 6).

Until now, the other species, Ranzania tenneyorum, was known exclusively from the basal phosphatic horizon of the Calvert Formation at Gravett’s Mill Pond (King William County, Virginia), in the form of premaxillary beaks with three pairs of tooth rows and distinct teeth (Weems, 1985). The latter author noted that one of the specimens from the Upper Middle Miocene Antwerp Sands identified as Mola chelonopsis (= M. pileata) by Leriche (1926) in actual fact represented a specimen of R. tenneyorum (see also Carnevale et al., 2021).

Material and methods

Three specimens (MAB17193, MAB17194 and MAB17195; Figure 2, Table 1) from ‘De Kuilen’, Mill-Langenboom, province of Noord-Brabant, the Netherlands, are available for study. Measurements of the beak refer to beak width and length, plus total length, width and height, as preserved (Figure 3), thus following the methodology outlined by Weems (1985, p. 425, Figure 1) and Gouiric-Cavalli et al. (2021, p. 587, Figure 1).

Fig 2
Figure 2. (A–C), Ranzania tenneyorum, premaxilla (MAB17193) in ventral, dorsal and lateral views, respectively. (D–F), Ranzania tenneyorum, premaxilla (MAB17194) in ventral, dorsal and lateral views, respectively. (G–I), Mola pileata, dentary (MAB17195) in dorsal, ventral and lateral views, respectively. Scale bars equal 5 mm.

 

Fig 3
Figure 3. Measurements beaks of molid teleost fish. (after Gouiric-Cavalli et al., 2021, p. 587, Figure 1; originally based on Weems, 1985, p. 425, Figure 1).

 

Table 1. Measurements of molid fossils from Mill-Langenboom
Registration number MAB17193 MAB17194 MAB17195
Species R. tenneyorum R. tenneyorum M. pileata
Beak type Premaxillary Premaxillary Dentary
Total width (mm) 27 28 20
Total length (mm) 26 27 21
Beak width (mm) 20 27 17
Beak Length (mm) 12 13 11
Total height (mm) 16 17 12.5

In order to differentiate between dentary and premaxillary beaks, the curvature of the jaw and of any articulation surfaces on the jaw exterior were assessed. In lateral aspect, the ventral side of a dentary beak may appear more convex than that of a premaxillary beak, since the lower jaw (dentary) is separate from the skull, while the upper (premaxillary) is connected to the maxillaries, the ectopterygoids and the palatines (Tyler, 1980). In view of the fact that, in life, the dentary is exposed, there may also be an articulation surface visible to which tissue was attached. Additionally, the Mill-Langenboom material was compared in detail with previously published molid jaws.

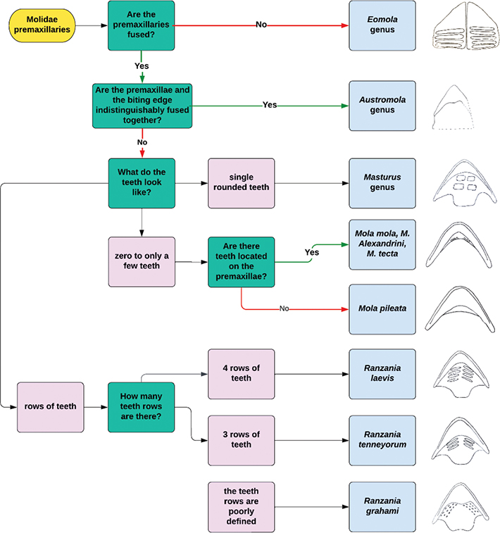
After deciding if a certain specimen represented a dentary or premaxillary beak, the species involved was identified by using the key in Weems (1985) and with reference to more recently described taxa. The key involves several characteristics, including fused premaxillaries, well-visible fused edge, tooth morphology and the presence and number of tooth rows (see Figure 4) (compare Carnevale & Godfrey, 2018; Carnevale et al., 2021; Gregorova et al., 2009; Tyler, 1980; Weems, 1985).

 

Fig 4
Figure 4. Identification key for premaxillary beaks of extant and extinct molid genera and species, based on data supplied by Tyler (1980), Weems (1985), Gregorova et al. (2009) and Carnevale & Godfrey (2018). The sketch of Austromola is based on Gregorova et al. (2009, p. 365, Figure 7), that of Eomola on Carnevale et al. (2021, p. 4, Figure 2) and those of Masturus, Mola and Ranzania on Weems (1985, p. 427, Figure 2).

Results

Order Tetraodontiformes (Berg, 1940)

Family Molidae (Bonaparte, 1835)

Genus Mola (Koelreuter, 1766)

Species Mola pileata (Van Beneden, 1881)

Figure 2G–I, Table 1

1881 Orthagoriscus chelonopsis – Van Beneden, pp. 116–126
1907 Orthagoriscus pileatus – Leriche, pp. 367–472
1985 Mola chelonopsis – Weems, pp. 431–433, Figures 6 and 7
2021 Mola pileata – Carnevale et al., p. 6, Figure 3 (Shows specimens from Van Beneden, 1881)

Material: A single dentary, MAB17195.

Locality and stratigraphy: ‘De Kuilen’, Mill-Langenboom, province of Noord-Brabant, the Netherlands; Upper Miocene-Lower Pliocene (either Breda Formation or Oosterhout Formation).

Description (based solely on dentary): beak small, fused dentaries, entirely edentulate, with convex ventral side with a ridge located right below biting edge. Total width and length, as preserved, are 20 and 21 mm, respectively.

Remarks: This is a fused dentary with a clearly distinguishable biting edge, which places it near members of the genera Masturus, Mola and Ranzania. It is here assigned to M. pileata purely on the basis of dentary features such as the lack of teeth. It should be noted that the identification key for molid beaks does not take into account the extensive ontogenetic changes in morphology that molid beaks and trituration teeth undergo (compare Carnevale et al., 2021; Collareta et al., 2025; Tyler, 1980; Tyler & Bannikov, 1992; Weems, 1985). In summary, the specific identification of MAB17195 is provisional.

Geographical and stratigraphical distribution: Middle Miocene, Upper Miocene and/or Lower Pliocene of the Netherlands (Van Deinse, 1953; Van den Bosch et al., 1975), Middle Miocene of north-west Belgium (Van Beneden, 1881) and Virginia, the United States of America (Weems, 1985).

Genus Ranzania (Nardo, 1840)

Species Ranzania tenneyorum (Weems, 1985)

Figure 2A–E, Table 1

1985 Ranzania tenneyorum – Weems, pp. 431 and 433, Figure 7

Material: Two premaxillaries MAB17193 and MAB17194.

Locality and stratigraphy: ‘De Kuilen’, Mill-Langenboom, Noord-Brabant, the Netherlands; Upper Miocene-Lower Pliocene (either Breda Formation or Oosterhout Formation).

Description (solely based on premaxillaries): fused premaxillaries with a clearly distinguishable biting edge and three pairs of well-defined tooth rows placed on the bony shelf of the palate. MAB17193 has a total width, as preserved, of 27 mm and a total length of 26 mm. In ventral aspect, the left side of the premaxillaries is missing, as are some teeth from the left side of the top and bottom tooth rows.

MAB17194 measures 28 mm in total width and 27 mm in total length and lacks a portion of the left side of the ventral view of the premaxillaries. On the left side it lacks teeth from the top and the bottom tooth rows, while on the right side teeth are lacking mainly in the top and median tooth rows.

Remarks: Fused premaxillaries with a distinguishable biting edge hint at placement in Masturus, Mola or Ranzania. On account of the presence of three paired rows of distinctive teeth, the material is here assigned to the genus Ranzania, and to R. tenneyorum in particular.

Geographical and stratigraphical distribution: Upper Miocene and/or Lower Pliocene of the Netherlands and Middle Miocene of Virginia, US (Weems, 1985).

Discussion

The present record of Ranzania tenneyorum from Mill-Langenboom significantly expands the known geographical distribution of this species. In view of the fact that the material was collected ex situ, its precise age cannot be established without doubt. The specimens studied originated either from the Breda Formation or the Oosterhout Formation, indicating a range between Upper Miocene and Lower Pliocene (Wijnker et al., 2008). Any potential future in situ finds from these units might pinpoint the level of provenance and yield data on the macrofaunal assemblage (and palaeoclimate proxies based on this) at present-day Mill-Langenboom. Despite these uncertainties, the stratigraphical range of Ranzania tenneyorum and Mola pileata may be expanded from the Middle Miocene to the Upper Miocene-Lower Pliocene, making the present specimens the youngest examples of these two species to date.

Around the globe, records of extinct molids are predominantly based on premaxillae, with dentaries representing a smaller proportion of finds. As a result of their general rarity and lack of (near-)complete skeletons, material for comparison (also with extant species such as Mola mola, Ranzania laevis and Masturus lanceolatus) and delineation of fossil species is altogether scanty. Making matters worse is the fact that certain extinct species the premaxillary is lacking, such as in Middle Miocene forms from Italy and Japan, while the sole bone available for others is exactly that premaxillary (e.g. R. tenneyorum) (see Carnevale, 2005; Uyeno & Sakamoto, 1994; Weems, 1985). One of the issues that only the finding of additional material can resolve is the question of whether or not R. zappai and R. ogaii constitute distinct species or rather are conspecific with R. tenneyorum.

Conclusion

The present material from Mill-Langenboom allows the geographical and/or stratigraphical ranges of the molids Ranzania tenneyorum and Mola pileata to be expanded to north-west Europe and into the Upper Miocene-Lower Pliocene.

Acknowledgements

A special word of thanks to René van der Vliet for donating MAB17193 and MAB17194, to Willem Zanderink for donating MAB17195, to Cor de Visser for donating additional material and to Frank van Esch for presenting fossil specimens on loan so as to assist the identification of our material. We are grateful to the reviewers for their valuable feedback on the manuscript, to John W.M. Jagt for the linguistic check of an earlier typescript, and to Michael Richardson for supervising Femke A. van der Sterren during her BSc research project focusing on the Mill-Langenboom molids.

References

Bass, A.L., Dewar, H., Thys, T., Streelman, J.T. & Karl, S.A., 2005. Evolutionary divergence among lineages of the ocean sunfish family, Molidae (Tetraodontiformes). Marine Biology 148(2): 405–414. https://doi.org/10.1007/s00227-005-0089-z

Berg, L.S., 1940. Classification of fishes, both recent and fossil. Travauxde l’Institut Zoologique de’l Academie des Sciences de l’URSS 5(2): 87–517.

Bonaparte, C.L., 1835. Prodromus systematis ichthyologiae. Nuovi Annali delle Scienze naturali Bologna (Ser. 1) 2(4): 181–196, 272–277.

Cameron, T.D.J., Bulat, J. & Mesdag, C.S., 1993. High resolution seismic profile through a Late Cenozoic delta complex in the southern North Sea. Marine and Petroleum Geology 10(6): 593–599. https://doi.org/10.1016/0264-8172(93)90061-V

Carnevale, G., 2005. Fossil fishes from the Serravallian (Middle Miocene) of Torricella Peligna, Italy. Reappraisal of two key Fossil-Lagerstätten in Scaglia deposits of northeastern Italy. Palaeontographia Italica 91: 1–67.

Carnevale, G. & Godfrey, S.J., 2018. Miocene Bony fishes of the Calvert, Choptank, St. Marys, and Eastover formations, Chesapeake Group, Maryland and Virginia. In: S.J. Godfrey (Ed.), The geology and vertebrate paleontology of Calvert Cliffs (pp. 161–212, 1–267). Washington, DC: Smithsonian Institution Scholarly Press.

Carnevale, G., Pellegrino, L. & Tyler, J.C., 2021. Evolution and fossil record of the ocean sunfishes. In: T.M. Thys, G.C. Hays & J.D.R. Houghton (Eds.), The ocean sunfishes: evolution, biology and conservation (pp. 1–18, 1–310). Boca Raton, FL: CRC Press.

Carnevale, G. & Santini, F., 2007. Record of the slender mola, genus Ranzania (Teleostei, Tetraodontiformes), in the Miocene of the Chelif Basin, Algeria. Comptes Rendus Palevol 6(5): 321–326. https://doi.org/10.1016/j.crpv.2007.04.001

Collareta, A., Casati, S., Mulè, F., Pieri, A., Di Cencio, A. & Bianucci, G., 2025. A fossil mola from the Mediterranean Pliocene. Neues Jahrbuch Für Geologie Und Paläontologie – Abhandlungen 313(3): 341–351. https://doi.org/10.1127/njgpa/2025/1238

Collareta, A., Peri, E., Carnevale, G., Bosselaers, M. & Bianucci, G., 2021. On the presence of an ocean sunfish (Tetraodontiformes, Molidae) in the Miocene Pietra Leccese Formation of Southern Italy. Neues Jahrbuch Für Geologie Und Paläontologie – Abhandlungen 301(2): 147–155. https://doi.org/10.1127/njgpa/2021/1003

Dewar, H., Thys, T., Teo, S.L.H., Farwell, C., O’Sullivan, J., Tobayama, T., Soichi, M., Nakatsubo, T., Kondo, Y., Okada, Y., Lindsay, D.J., Hays, G.C., Walli, A., Weng, K., Streelman, J.T. & Karl, S.A., 2010. Satellite tracking the world’s largest jelly predator, the ocean sunfish, Mola mola, in the Western Pacific. Journal of Experimental Marine Biology and Ecology 393(1–2): 32–42. https://doi.org/10.1016/j.jembe.2010.06.023

Gouiric-Cavalli, S., De las Mercedes Azpelicueta, M. & Cione, A.L., 2021. Tetraodontiformes (Osteichthyes, Actinopterygii) from the Miocene of Argentina: with the southernmost record of fossil Tetraodontidae. Comptes Rendus Palevol 27: 585–596. https://doi.org/10.5852/cr-palevol2021v20a27

Gregorova, R., Schultz, O., Harzhauser, M., Kroh, A. & Ćorić, S., 2009. A giant early Miocene Sunfish from the North Alpine Foreland Basin (Austria) and its implication for Molid Phylogeny. Journal of Vertebrate Paleontology 29(2): 359–371. https://doi.org/10.1671/039.029.0201

Huuse, M., 2002. Late Cenozoic palaeogeography of the eastern North Sea Basin: climatic vs tectonic forcing of basin margin uplift and deltaic progradation. Bulletin of the Geological Society of Denmark 49(2): 145–170. https://doi.org/10.37570/bgsd-2003-49-12

Klompmaker, A.A. & Wijnker, E., 2010. Een schitterende vindplaats voor Plio- en Miocene fossielen. Gea 4: 112–118.

Koelreuter, I.T., 1766. Piscium rariorum e museo Petropolitano exceptorum descriptions continuatae. Novi Commentarii Academiae Scientiarum Imperialis Petropolitanae 10: 329–351.

Kuhlmann, G., Langereis, C., Munsterman, D., van Leeuwen, J.R., Verreussel, R., Meulenkamp, J. & Wong, T., 2006. Chronostratigraphy of Late Neogene sediments in the southern North Sea Basin and paleoenvironmental interpretations. Palaeogeography, Palaeoclimatology, Palaeoecology 239(3–4): 426–455. https://doi.org/10.1016/j.palaeo.2006.02.004

Leriche, M., 1907. Révision de la faune ichthyologique des terrains néogènes du bassin du Rhône. In: Association française pour l’avancement des sciences, fusionnée avec l’association scientifique de France. Compte Rendu de la 35ème session (pp. 335–352), Lyon 1906. Lyon: Notes et Mémoires.

Leriche, M., 1926. Les Poissons Néogènes de la Belgique. Mémoires du Musée Royal d’Histoire Naturelle de la Belgique 32: 367–472.

Louwye, S. & De Schepper, S., 2010. The Miocene-Pliocene hiatus in the southern North Sea Basin (northern Belgium) revealed by dinoflagellate cysts. Geological Magazine 147(5): 760–776. https://doi.org/10.1017/S0016756810000191

Louwye, S. & Laga, P., 2008. Dinoflagellate cyst stratigraphy and palaeoenvironment of the marginal marine Middle and Upper Miocene of the eastern Campine area, northern Belgium (southern North Sea Basin). Geological Journal 43(1): 75–94. https://doi.org/10.1002/gj.1103

Nakamura, I., Goto, Y. & Sato, K., 2015. Ocean sunfish rewarm at the surface after deep excursions to forage for siphonophores. Journal of Animal Ecology 84(3): 590–603. https://doi.org/10.1111/1365-2656.12346

Nardo, G.D., 1840. Considerazioni sulla famiglia dei pesci Mola, e sui caratteri che li distinguono. Annali della Scienze Naturali del Regno Lombardo-Veneto 10: 105–112.

Nyegaard, M., Sawai, E., Gemmell, N., Gillum, J., Loneragan, N.R., Yamanoue, Y. & Stewart, A.L., 2018. Hiding in broad daylight: molecular and morphological data reveal a new ocean sunfish species (Tetraodontiformes: Molidae) that has eluded recognition. Zoological Journal of the Linnean Society 182: 631–658. https://doi.org/10.1093/zoolinnean/zlx040

Santini, F. & Tyler, J.C., 2002. Phylogeny of the ocean sunfishes (Molidae, Tetraodontiformes), a highly derived group of teleost fishes. Italian Journal of Zoology 69(1): 37–43. https://doi.org/10.1080/11250000209356436

Santini, F. & Tyler, J.C., 2003. A phylogeny of the families of fossil and extant tetraodontiform fishes (Acanthomorpha, Tetraodontiformes), Upper Cretaceous to Recent. Zoological Journal of the Linnean Society 139: 565–617. https://doi.org/10.1111/j.1096-3642.2003.00088.x

Sims, D.W., Queiroz, N., Doyle, T.K., Houghton, J.D.R. & Hays, G.C., 2009. Satellite tracking of the world’s largest bony fish, the ocean sunfish (Mola mola L.) in the North East Atlantic. Journal of Experimental Marine Biology and Ecology 370(1–2): 127–133. https://doi.org/10.1016/j.jembe.2008.12.011

Tyler, J.C., 1980. Osteology, phylogeny, and higher classification of the fishes of the order Plectognathi (Tetraodontiformes) (pp. 1–438). Seattle, WA: United States Department of Commerce, National Oceanic and Atmospheric Administration, National Marine Fisheries Service.

Tyler, J.C. & Bannikov, A.F., 1992. New genus of primitive ocean sunfish with separate premaxillae from the Eocene of Southwest Russia (Molidae, Tetraodontiformes). Copeia 4: 1014–1023. https://doi.org/10.2307/1446631

Uyeno, T. & Sakamoto, K., 1994. Ranzania ogaii, a New Miocene slender mola from Saitama, Japan. Bulletin of the National Science Museum 20(3): 109–117.

Van Beneden, P.-J., 1881. Sur un poisson fossile nouveau des environs de Bruxelles et sur certain corps énigmatiques du crag d’Anvers. Bulletins de l’Académie royale des sciences, des lettres et des beaux-arts de Belgique (3eme série) 1: 116–126.

Van Deinse, A.B., 1953. Fishes in Upper Miocene and Lower Pleistocene deposits in the Netherlands. Mededelingen Geologische Stichting, nieuwe serie 7: 5–12.

Van den Bosch, M., Cadée, M.C. & Janssen, A.W., 1975. Lithostratigraphical and biostratigraphical subdivision of Tertiary deposits (Oligocene-Pliocene) in the Winterswijk-Almelo region (eastern part of the Netherlands). Scripta Geologica 29: 1–167.

Weems, R.E., 1985. Miocene and Pliocene Molidae (Ranzania, Mola) from Maryland, Virginia, and North Carolina (Pisces: Tetraodontiformes). Proceedings of the Biological Society of Washington 98(2): 422–438.

Wesselingh, F.P., Peters, W.J.M. & Munsterman, D.K., 2013. A brachiopod-dominated sea-floor assemblage from the Late Pliocene of the eastern Netherlands. In: E.W.A. Mulder, J.W.M. Jagt & A.S. Schulp (Eds.), The Sunday’s child of Dutch earth sciences – a tribute to Bert Boekschoten on the occasion of his 80th birthday. Netherlands Journal of Geosciences 92(2–3): 171–176. https://doi.org/10.1017/s0016774600000111

Wijnker, E., Bor, T.J., Wesselingh, F.P., Munsterman, D.K., Brinkhuis, H., Burger, A.W., Vonhof, H.B., Post, K., Hoedemakers, K., Janse, A.C. & Taverne, N., 2008. Neogene stratigraphy of the Langenboom locality (Noord-Brabant, the Netherlands). Netherlands Journal of Geosciences 87(2): 165–180. https://doi.org/10.1017/S0016774600023209

Zagwijn, W. & Hager, H., 1987. Correlations of continental and marine Neogene deposits in the south-eastern Netherlands and the Lower Rhine District Mededelingen van de Werkgroep voor Tertiaire en Kwartaire Geologie 24(2): 59–78.